N.Beaute

保養品電子商務網頁設計

關於作品

題目 - N.Beaute保養品電商 / Web

網頁整體以深綠(#07592E)為主色調,以符合 N.BEAUTE「天然」的品牌概念。網頁使用大量留白來引導使用者聚焦產品資訊,也達到版面乾淨、瀏覽順暢的體驗。

執行時間:

1 month

扮演角色:

UX: 訂定功能、功能流程
UI: Wireframe、精稿、Prototype

確定功能

使用者故事:

  1. 作為一個消費者,我能使用Google註冊,然後就能快速加入會員。
  2. 作為一個消費者,我能看到材料內容,確保產品是否適合自己。
  3. 作為一個消費者,我能看到保養文章,然後就能學習更多保養知識。
  4. 作為一個消費者,我能搜尋產品,然後就能使用類別、關鍵字快速搜尋。
  5. 作為一個消費者,我能蒐藏產品,然後就能確定需要時再購買。
  6. 作為一個消費者,我能使用購物車,然後就能把想買的產品儲存起來。
  7. 作為一個消費者,我能使用信用卡結帳,然後就能快速完成結帳。
  8. 作為一個消費者,我能使用快速結帳,然後就能免去輸入一堆資料的困擾。

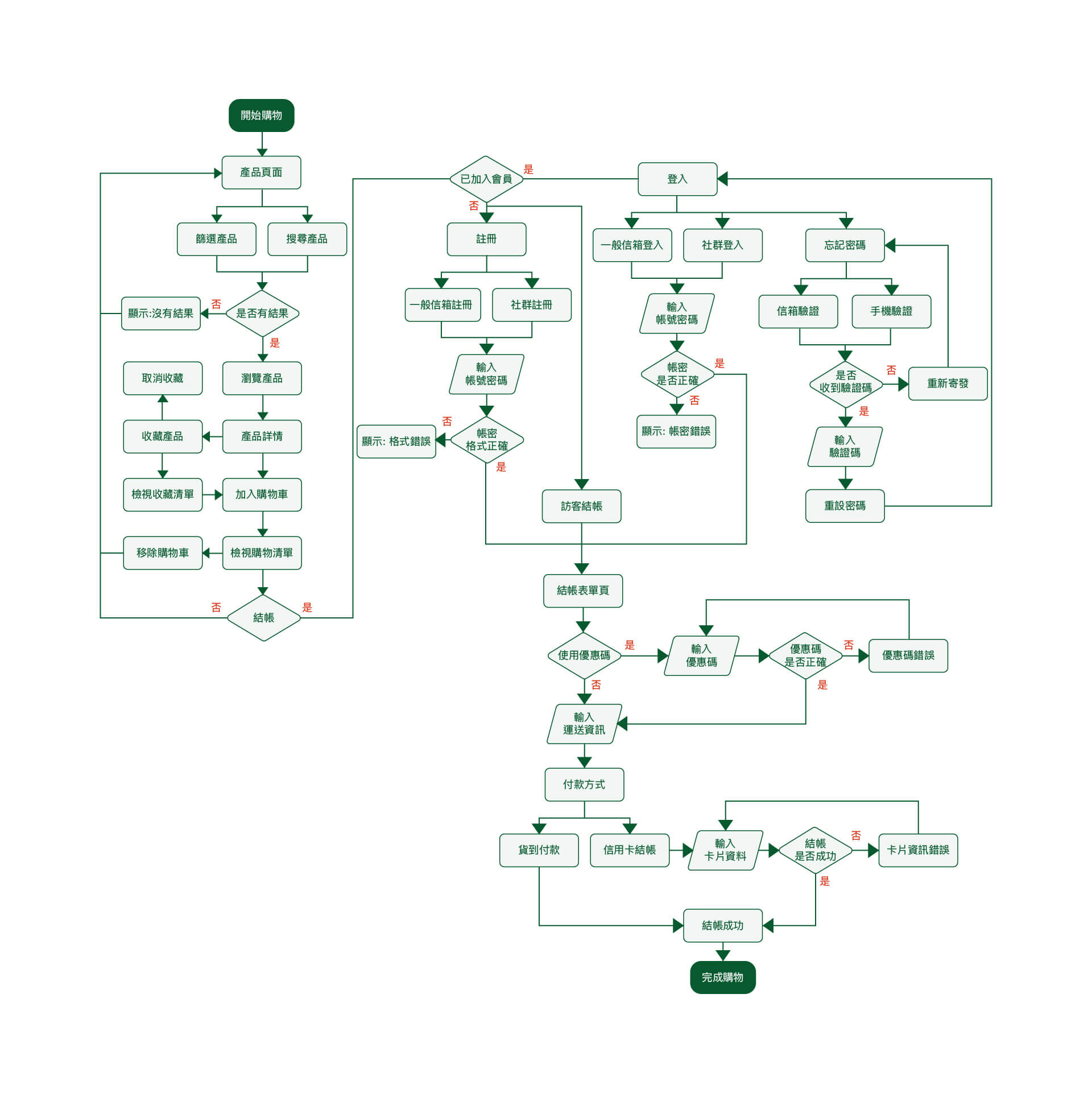
流程圖-Flow Chart

NBeaute購買流程圖

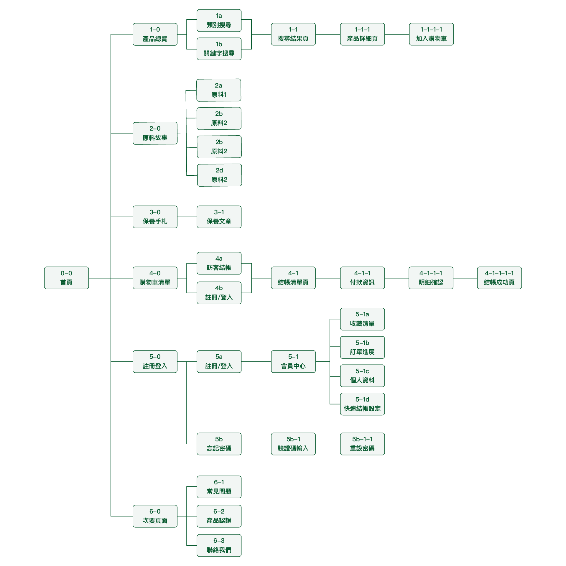
UI Flow

NBeaute介面流程

LOGO

Grid & Kits

NBeaute使用bootstrap格線系統 顏色與文字樣式

Wireframe

線框稿 wireframe-nb

特色介紹

首頁 intro1-nb 產品詳細頁 intro2-nb 購物清單頁 intro3-nb 快速結帳頁 intro4-nb
back to top